近日,国家金融监督管理总局公告显示,太平人寿保险有限公司(下称太平人寿)厦门分公司及相关负责人因涉及产品说明会存在欺骗投保人行为,被监管机构予以处罚。
面包财经对原银保监会、国家金融监督管理总局及其分支机构披露的行政处罚进行整理发现,2023年(以公告披露日计,下同)以来,太平人寿下属机构多次被监管部门处罚,被罚款总金额超200万元,其中罚款金额超30万元的罚单有2张。
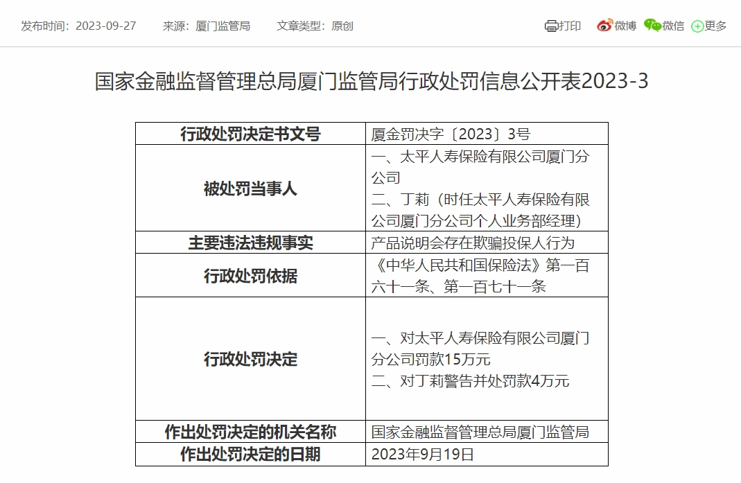
因存在欺骗投保人行为被罚15万元
国家金融监督管理总局丽江监管分局2023年9月27日发布的公告显示,太平人寿厦门分公司因产品说明会存在欺骗投保人行为,被罚款15万元。
同时,因对上述违法违规事实(部分)负责,太平人寿厦门分公司的个人业务部门总经理丁莉被监管机构警告并处罚款4万元。
2023年以来被罚款超200万元
今年以来,太平人寿旗下分支机构多次受到监管部门行政处罚,合规问题不容忽视。以公告披露日初步统计,2023年初至今,太平人寿各地分支机构合计被监管部门罚款229.3万元,涉及17张罚单。其中,罚款金额在10万元以上的罚单数量过半。

需注意的是,2023年以来,太平人寿收到3张超20万元的罚单。
6月30日,河南银保监局濮阳分局发布行政处罚公告,对太平人寿濮阳中心支公司进行处罚,合计罚款32万元,主要违法违规事实为向监管部门报送数据不真实;未按规定使用经备案的保险费率。
5月29日,中国银保监会济宁监管分局发布行政处罚公告,对太平人寿济宁中心支公司进行处罚,合计罚款30.2万元,主要违法违规事实为编制虚假业务资料、承诺给予投保人合同约定外利益、回访提示内容不全面、未按规定委托代理人办理业务、未建立代理人培训档案、及未在规定时限内制作合同并送达投保人。
9月22日,国家金融监督管理总局四川监管局发布行政处罚公告,对太平人寿四川分公司进行处罚,合计罚款23万元,主要违法违规事实为公司及其工作人员欺骗投保人、被保险人,及个人代理人销售误导。
(文章序列号:1712367627600531456)
免责声明:本文不构成对任何人的任何投资建议。
知识产权声明:面包财经作品知识产权为上海妙探网络科技有限公司所有。
0
推荐


京公网安备 11010502034662号 