2023年5月17日,东方证券资管发布公告称,东方红30天滚动持有纯债债券型证券投资基金(以下简称“东方红30天滚动持有纯债”)自2023年5月29日至2023年6月9日通过基金管理人指定的销售机构公开发售,募集期限不超过3个月。

东方红30天滚动持有纯债的拟任基金经理为丁锐。该基金对每份基金份额设定30天的滚动运作期,最低募集份额总额为2亿份。
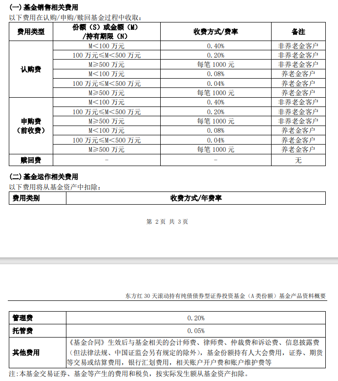
30天滚动运作,管理费率0.20%
东方红30天滚动持有纯债为债券型基金,投资于债券的比例不低于基金资产的80%。
该基金包括A/C类基金份额。以A类基金份额为例,该基金的认购费率最高为0.4%(认购金额小于100万元),不收取赎回费,年管理费率为0.20%、年托管费率为0.05%。

东方红30天滚动持有纯债的投资目标为“本基金在严格控制风险的基础上谨慎投资,力争为投资者提供高于业绩比较基准的投资回报”。该基金的业绩比较基准是“中债综合财富(1-3年)指数收益率×80%+同期中国人民银行公布的一年期银行定期存款税后收益率×20%”。
东方红30天滚动持有纯债每日开放申购,对每份基金份额设定30天的滚动运作期,每个运作期到期日,基金份额持有人可提出赎回申请。
丁锐在管产品年内净值上涨
东方红30天滚动持有纯债的拟任基金经理为丁锐,过去曾在交通银行、交银施罗德基金就职。
目前,丁锐主要管理东方红货币、东方红鑫泰66个月定开债券、东方红鑫安39个月定开债券等5只产品(初始基金口径,包括共同管理产品),上述产品合计规模超过300亿元。截至2023年5月16日(下同),5只基金今年以来净值均出现上涨。

东方红货币是丁锐在管基金中规模最大的产品,该基金A类份额年内净值上涨0.73%,同类排名460/775。成立以来,东方红货币A累计收益率为14.05%。
东方证券资管年内已发行3只新基
按照基金成立日统计,东方证券资管旗下包括东方红先进制造、东方红共赢甄选一年持有、东方红锦惠甄选18个月持有等3只基金于2023年完成发行,上述产品合计发行规模约14.18亿元。

东方红共赢甄选一年持有是其中发行规模最大的产品,约为9.1亿元。该基金是一只偏债混合型基金,基金经理为纪文静。
相比较而言,东方红先进制造的发行规模较小,约为2.39亿元。该基金是一只偏股混合型基金,基金经理为郭乃幸。
(文章序列号:1658709470341107712)
免责声明:本文仅供信息分享,不构成对任何人的任何投资建议。
0
推荐


京公网安备 11010502034662号 